阿瓦隆Avalon A11 A12 系列哈希板维修指南
Avalon A11 A12 系列哈希板维修指南
Ⅰ. Avalon A11 A12 哈希板简介

图 1:哈希板
哈希值—S-A3201-X4030-V1-2-200929 版本
单个哈希板由120个A3201/3200主芯片信号串联而成,每组代表一个域。整体布局分为40组,各组串联连接。前34组采用跨域供电,每组内的三个主芯片并联供电。每组电压包括:Vcore、VTOP和VDDIO。信号包括:CKin、Cin、Rin、Din和CKout、Cout、Rout、Dout。每组配备两个LDO电源,分别为1.8V(DDIO)和0.75V(TOP)。1.8V电源取自对应域的电源,0.75V电源取自对应域的1.8V电源。每个芯片侧面均设有Vcore、VDDIO和VTOP的电压测试点。最后 6 组分别由升压电路 (17.7V) 供电,然后由 U98 LDO 转换 (13.9V~15V) 为每组 LDO 供电。
哈希板接口
1. 电源端子:正极 (+) 负极 (-) 电源
2. Jamelink接口数据信号通信
哈希值—S-A3201-X4030-V1-3-201116 版本
1. V1-3-201116 版本 1.8VLDO 使用替代材料代替部分材料。材料位置如下:
2. 注:图中黄色标记的位置是斜纹板上反向焊接替代材料的位置。
3. 在更换为 1.8VLDO 之前,请先确认型号封装。

图2:LDO替代材料的反向焊接位置

图 3:LDO 替换材料在电路板上的位置
二、哈希板维修测试夹具简介
准备工具: AvalonMiner 1066Pro 1166 1166Pro 1246 1246Pro 测试夹具

图 4:测试夹具连接图
测试夹具附件:
Avalon 控制板 1066pro 1166pro 1246 1126 1248 *1
Innosilicon Avalon 7*2 14P 数据线 30cm *1
串口工具:

图 5:串口工具接口
Ⅲ. 芯片引脚定义
以下电阻参数仅供参考 3201-BIN9。
别针 | 定义 | 反抗 | 反抗 | 定义 | 别针 | |
1 | 自我选择 | 191.3千欧姆 | 0.4Ω | VDD | 30 | |
2 | DSEL | 245.3千欧姆 | 0.4Ω | VSS_4 | 29 | |
3 | VDDTOP_1 | 0.433千欧 | 1.973千欧姆 | VDDPWL | 28 | |
4 | VDDPLL_FT | 1.454千欧姆 | 无效的 | 来源 | 27 | |
5 | VDDIOB_1 | 193.7千欧 | 0.444千欧 | VDDTOP_2 | 26 | |
6 | CKI_CO | 273.5千欧 | 0.2Ω | VSS_3 | 25 | |
7 | DI_RO | 238.5千欧 | 1.454千欧姆 | VDDPLL | 24 | |
8 | FBDO_FBDI | 365.6千欧姆 | 210.8千欧姆 | VDDIOB_FT | 23 | |
9 | RI_DO | 236.6千欧姆 | 332.7千欧 | VDDPVT | 22 | |
10 | CI_CKO | 220千欧 | 2.124MΩ | VDDIOA_1 | 21 | |
11 | 到 | 234.3千欧姆 | 2.385MΩ | CKO_CI | 20 | |
12 | VDDIOB_2 | 194.8千欧姆 | 2.383MΩ | DO_RI | 19 | |
13 | VSS_1 | 0.2Ω | 2.380MΩ | FBDI_FBDO | 18 | |
14 | VSS_2 | 0.2Ω | 2.380MΩ | RO_DI | 17 | |
15 | VDDIOA_2 | 2.121MΩ | 2.380MΩ | 库基 | 16 |

适用于A3203和 01 产品
SMT 工厂拆下功能测试不合格的芯片后,请使用万用表测量芯片所有引脚与引脚 29 (VSS) 之间是否存在短路/开路。
上图显示了每个引脚的编号。
引脚 13、14、25 和 29 (VSS) 短路是正常的。
引脚 27 和引脚 29 (VSS) 开路是正常的。
如果其他引脚和引脚 29 (VSS) 出现短路或开路,则判定为芯片异常。无需交叉验证,直接通过 RMA 退回。

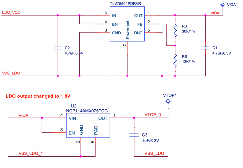
图 6:1.8V 和 0.75V LDO 原理图

图 7:U98 LDO 原理图
Ⅳ. 哈希板维修流程
1. 保留完整的机器维护记录,以便日后进行回顾性分析。
2. 记下从整机上拆下来的带散热片的哈希板。哈希板背面有一个序列号二维码,可以用微信扫描。
3. 维修前的准备:电脑、示波器、万用表、放大镜、测试夹具、散热器、清洁剂、镊子、恒温加热台、热风枪、电烙铁、焊锡丝、助焊剂、棉签、无尘布、测温仪、电动螺丝刀、硅脂、钢丝网。
4. 通过串口读取哈希板 LOG 信息,定位哈希板问题。
ASIC芯片数量为120个。如果少于120个,则需要维修。
错误代码 0表示未报告错误值。
伏特代表电压值。
nonce: 0xc2b21b5代表单个芯片的工作值。如果“nonce”为 0x0,则需要进行维护。
铜 1表示负极铜柱底部的焊接处存在问题,需要维修。
如果在测试哈希板时出现“E: no asics!!!”,则表示哈希板存在问题,电路被阻塞,需要维修。
如果电路被阻塞,我们需要按顺序测量每组信号,包括 CK、D、R 和 C 四个信号:
CK:芯片的工作时钟频率为4MHz;
D:芯片的传输数据信号;
R:芯片的复位引脚;
C:芯片的发射时钟信号,频率为6.097MHz;
示波器设置为:
交流齿轮;
幅度为 1.00V/格;
频率为 200ns/div。

图 8:CK 波形,频率 4MHz

图 9:C 波形,频率 6.097MHz

图 10:D 波形

图 11:R 波形
Ⅴ. 焊接操作
1. 将焊接加热台温度调整至235℃-240℃;
2. 将烙铁温度调至280℃-380℃;
3. 将热风枪温度调至380℃-390℃,风速调至80-90;
4. 准备用于替换的相同 BIN 芯片;
5. 更换芯片前,需要清洁待更换芯片的位置。取下旧芯片后,在焊盘上镀锡前,必须清除异物。焊盘的引脚必须完全镀锡(在引脚29和引脚30的大焊盘上少量镀锡,以防止连续焊接),并在新芯片底部的1-28引脚上镀上足够的锡(在引脚29和引脚30的大焊盘上少量镀锡)。
6. 芯片引脚 1 应与哈希板芯片焊盘的引脚 1 编号相对应,焊盘应左右对齐以便焊接(在焊盘表面涂抹少量焊膏有助于焊接和定位芯片)。
7. 清洁并检查焊接芯片的焊点(28引脚焊点是否焊满,无短路现象,无锡珠溢出)
8. 由于维修哈希板时温度过高,周围元件可能会松动,并可能因操作不当(例如手部不稳)而从焊盘上移位或脱落。因此,在通电测试前,务必检查周围元件是否正常。
Ⅵ. 故障排除案例分析
1. 日志显示“ASIC 计数”为 119,这意味着并非所有芯片都已找到。我们需要根据“电压”信息找到电压最高的芯片组,然后进行更换。如下图所示:需要更换对应于第 7 组的 A19、A20 和 A21 芯片。

图 12:读取时芯片缺失故障
2. 无法读取 BIN 信息。如果可以读取熔丝位,但 BIN 信息显示为 0,则需要升级固件。

图 13:无法读取 BIN 信息
3. 报告 BIN 信息错误。读取 A31 ASIC 芯片的 BIN 信息时发生错误,需要更换具有相同 BIN 的芯片。

图 14:BIN 信息错误故障
4. 测试结果为 E: no asics!!!,表示哈希板的链不可用,测试失败。
(1)检查 Jamelink 接口电缆是否正确插入,接口是否松动,并测量正负极电压是否正常。
(2)使用示波器测量每组芯片的 C、R、F、D、CK 测试点,清除波形异常的芯片,并检查每个引脚的焊点是否无焊点;使用万用表的二极管档测量测试点,具体参数可参考左右两侧芯片的数据;使用万用表的电压档测量单组电压是否正常,分别为 1.8V 和 0.75V。

5. 多错误信息定位芯片方法。
(1)检查哈希板的 Jamelink 接口电缆(10 针,定义 CI 针)是否断开;
(2)测量各组芯片的CK信号测试点,并使用万用表的二极管档位测量信号异常的芯片;
(3)清洁异常芯片的引脚,并检查是否有缺焊或焊接不良的情况。

6. A21 错误,检查焊接引脚或更换引脚。


7. 测试结果显示多个错误信息。首先,我们需要检查4MHz晶体振荡器是否工作正常,物料位置为Y1;其次,我们需要检查焊接和芯片是否存在问题,物料位置为A1、A2和A3。

8. 若出现异常温度故障,必须更换相应的芯片。左右芯片之间的温差不得超过10℃。拆下散热片,检查芯片上下表面的导热硅脂是否存在异常(例如硅脂不足或硅脂中混有异物)。更换芯片后,需在机器上进行测试并观察半小时。只有温度恢复正常后才能正常使用。

相关文章


微信扫一扫,打赏作者吧~
发表评论